Looks Like This Service Is On Hold

I will create professional visio flowcharts, diagrams, and process maps

K
katherine_acos
K
katherine_acos
Katherine

About this gig

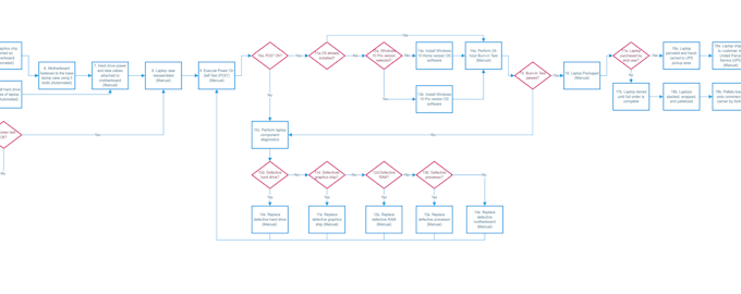
Need a clear and professional flowchart or diagram for your business, report, or presentation? I specialize in creating clean, logical Visio diagrams that make complex processes easy to understand.

Whether it's a business process, system architecture, or organizational workflow, I can turn your concept or notes into a visually structured diagram using Microsoft Visio.

I can help you with:

  • Process Flowcharts
  • Organizational Charts
  • Swimlane Diagrams
  • Data Flow Diagrams
  • Workflow Mapping
  • System or Network Diagrams

Final files can be delivered in:

  • Visio (.vsdx)
  • PDF, PNG, or JPEG

Clean design

Fast delivery

Full confidentiality

Have a sketch or idea in mind? Lets bring it to life place your order or send me a message first!

Delivery style preference

Please inform the freelancer of any preferences or concerns regarding the use of AI tools in the completion and/or delivery of your order.

Get to know Katherine

Katherine

Impactful Presentations!

  • FromPanama
  • Member sinceJul 2025
  • Languages

    English, Spanish
Hi! I’m Katherine — a presentation designer with experience in both business and academic settings. I create clean, modern slides in PowerPoint and Canva that turn ideas into engaging, professional visuals. I’ve worked on pitch decks, training materials, and research presentations, always focused on clarity and impact. Let’s make your next presentation stand out!